ラプトル50、前回の改造で
正立プリズムの光軸を10㎜シフトしてダハの稜線を回避し月面キラキラが見える解像度を確保したものの、イメージサークルの狭さ(特に視野片面に陰りが出る)が不満で、イメージサークル優先に5㎜シフトのものも製作したのですが、これだとダハ回避が完全には出来ないので、地上風景を見てもわかるレベルで像質が落ちてしまったんですね。。
そこで、正立プリズムの利用はいったん置いておいて、像質とイメージサークルの両立を求め、ペンタプリズム仕様を試すことにしました。
ペンタプリズムに入射した光はこのような光路をたどりますので、90°対空のダイアゴナルプリズムとして使用できます。

1回反射で裏像になる普通の天頂プリズムと違って2回反射なので、裏像にならず通常のケプラー式屈折望遠鏡に使用した場合、直視と同じく「倒立像」となります。
ペンタプリズムの使用で懸念される点は
①ガラスブロックを通過するため、それを想定してない対物では色収差や球面収差が発生する(ただしこれは天頂プリズムでもアミチプリズムでも同様)
②光路長を比較的長く必要とする
③入射角的に全反射が使えず、メッキ(裏面鏡のため耐候性は高いと思われる)面の2回反射となるので光量損失が大きい
などです。
①については対物のFが10を超えるような暗めの光学系ではほとんど問題にならないのでOK
②はすでにラプトルをヘリコイド仕様にしてバックフォーカスを確保しているのでおそらく大丈夫
③は各メッキ面90%の反射率と考えると、大体81%くらいに光量が減るはずですが、実際に眼視上のダイナミックレンジがどうなるか月面で確かめる必要がありますので、プリズムを実装してから改めて検証
で、自らにGOサイン(笑)を出しました。
と言うわけでAliにて一個2,200円のペンタプリズムを発注。

もちろん2個取得です(笑)。開口部は一辺24㎜。割かし大きいですね。

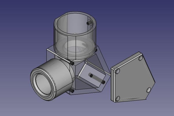
このプリズムをおさめるハウジングをモデリングします。

モデリングとテスト印刷に数日間の苦闘の末(笑)何とか現物がピッタリおさまる状態に持って行くことができました。

プリズムは黒画用紙に包んで納めます。




フタをネジ止めしたら31.7㎜ダイアゴナル・ペンタプリズムの完成です!
これをラプトル50に取り付けます。

比較的バックフォーカスを必要とする北軽井沢観測所のRPL25㎜でもピントが合いました。ペンタプリズムが必要とする光路長は何とか確保できたようです。地上風景を見る限りでは全く像質の劣化は感じられません。あとは絶対的光量が減っているのが月面キラキラの表現にどう影響してくるか実際に確かめないといけないですが、コントラストはかなり高いのでおそらく大丈夫な気が。
さて、現状ではピント合わせのストロークがヘリコイドの10㎜のみなのでLavendura等バックフォーカスが短くてもいいアイピースでは外ピンになって合わせきれません。そこでヘリコイドを鏡筒に取り付けている部分の粗動用のドローチューブを追加することにし、例によってモデリング。

このような摺動部分がうまく動作するように3Dプリンターで出力するのはなかなか難しいですね。

結局、わずかずつ径を変えた部品をいくつか出力し、少し引っかかるくらいの組み合わせのものをクリームクレンザージフで「すり合わせ」るという方法を取りましたが、番手がまあまあ細かいのでかなり時間がかかりました(笑)
で、これにて粗動20㎜、微動10㎜で合計30㎜のピント合わせストロークを確保。

純正の照星式ファインダーは夜見にくいので、ターゲットを大きなものに変更。また外からは見えませんが、粗動のドローチューブ先端とペンタプリズムの前後で合計3枚の絞り環を追加し迷光対策をおこなっています。

微動の直進ヘリコイドにはレバーをつけ、簡易マイクロフォーカシング的な効果とピント合わせの迅速性を得ています。

さて、単眼での仕様はこれでOKとして、そろそろラプトル50の鏡筒をもう一本入手して双眼望遠鏡化を始めたいところですね。でもなかなか中古の出物がないんだよなー。もういっそ新品買うか?
正立プリズムの光軸を10㎜シフトしてダハの稜線を回避し月面キラキラが見える解像度を確保したものの、イメージサークルの狭さ(特に視野片面に陰りが出る)が不満で、イメージサークル優先に5㎜シフトのものも製作したのですが、これだとダハ回避が完全には出来ないので、地上風景を見てもわかるレベルで像質が落ちてしまったんですね。。
そこで、正立プリズムの利用はいったん置いておいて、像質とイメージサークルの両立を求め、ペンタプリズム仕様を試すことにしました。
ペンタプリズムに入射した光はこのような光路をたどりますので、90°対空のダイアゴナルプリズムとして使用できます。

1回反射で裏像になる普通の天頂プリズムと違って2回反射なので、裏像にならず通常のケプラー式屈折望遠鏡に使用した場合、直視と同じく「倒立像」となります。
ペンタプリズムの使用で懸念される点は
①ガラスブロックを通過するため、それを想定してない対物では色収差や球面収差が発生する(ただしこれは天頂プリズムでもアミチプリズムでも同様)
②光路長を比較的長く必要とする
③入射角的に全反射が使えず、メッキ(裏面鏡のため耐候性は高いと思われる)面の2回反射となるので光量損失が大きい
などです。
①については対物のFが10を超えるような暗めの光学系ではほとんど問題にならないのでOK
②はすでにラプトルをヘリコイド仕様にしてバックフォーカスを確保しているのでおそらく大丈夫
③は各メッキ面90%の反射率と考えると、大体81%くらいに光量が減るはずですが、実際に眼視上のダイナミックレンジがどうなるか月面で確かめる必要がありますので、プリズムを実装してから改めて検証
で、自らにGOサイン(笑)を出しました。
と言うわけでAliにて一個2,200円のペンタプリズムを発注。

もちろん2個取得です(笑)。開口部は一辺24㎜。割かし大きいですね。

このプリズムをおさめるハウジングをモデリングします。

モデリングとテスト印刷に数日間の苦闘の末(笑)何とか現物がピッタリおさまる状態に持って行くことができました。

プリズムは黒画用紙に包んで納めます。




フタをネジ止めしたら31.7㎜ダイアゴナル・ペンタプリズムの完成です!
これをラプトル50に取り付けます。

比較的バックフォーカスを必要とする北軽井沢観測所のRPL25㎜でもピントが合いました。ペンタプリズムが必要とする光路長は何とか確保できたようです。地上風景を見る限りでは全く像質の劣化は感じられません。あとは絶対的光量が減っているのが月面キラキラの表現にどう影響してくるか実際に確かめないといけないですが、コントラストはかなり高いのでおそらく大丈夫な気が。
さて、現状ではピント合わせのストロークがヘリコイドの10㎜のみなのでLavendura等バックフォーカスが短くてもいいアイピースでは外ピンになって合わせきれません。そこでヘリコイドを鏡筒に取り付けている部分の粗動用のドローチューブを追加することにし、例によってモデリング。

このような摺動部分がうまく動作するように3Dプリンターで出力するのはなかなか難しいですね。

結局、わずかずつ径を変えた部品をいくつか出力し、少し引っかかるくらいの組み合わせのものをクリームクレンザージフで「すり合わせ」るという方法を取りましたが、番手がまあまあ細かいのでかなり時間がかかりました(笑)
で、これにて粗動20㎜、微動10㎜で合計30㎜のピント合わせストロークを確保。
これで手持ちのアイピースほとんどでピントが出るようになりました。
さて、12月20日時点での仕様です。
純正の照星式ファインダーは夜見にくいので、ターゲットを大きなものに変更。また外からは見えませんが、粗動のドローチューブ先端とペンタプリズムの前後で合計3枚の絞り環を追加し迷光対策をおこなっています。

微動の直進ヘリコイドにはレバーをつけ、簡易マイクロフォーカシング的な効果とピント合わせの迅速性を得ています。

さて、単眼での仕様はこれでOKとして、そろそろラプトル50の鏡筒をもう一本入手して双眼望遠鏡化を始めたいところですね。でもなかなか中古の出物がないんだよなー。もういっそ新品買うか?
コメント